通知公告

当前位置: 网站首页 > 校园新闻 > 通知公告 > 正文

通知公告

江西管理职业学院诚邀高层次人才

发布时间:2026-04-27      发文部门:组织人事处       作者:组织人事处      点击:


一、学校简介

江西管理职业学院创建于1981年,是一所经江西省人民政府批准、教育部审核备案的公办全日制普通高等职业院校,学校隶属于江西省教育厅,是具有医药全产业链专业的高职院校。学校现有各级各类全日制在校生1万余人。

学校校园占地28.7万平方米,总建筑面积17.4万平方米,现有翠林、梅湖、青山湖3个校区,校园环境宜人,绿色覆盖率高达50%,是一所花园式学校。

学校设有医药经贸学院、中医药学院、生物医药学院、制药工程学院、民政与社会工作学院、美容医学院、食品学院、公共基础学院和马克思主义学院9个二级学院。学校紧紧围绕江西省“1269”行动计划,现已开设药学、中药学、智慧健康养老服务与管理、医学美容技术等30个全日制专科专业。

学校建有国家级、省级培训基地10余个,产业学院2个,校外实习实训基地近100个。现有教职工500 余人,拥有国家级、省级教师教学团队3个,国家级、省级技能大师工作室2个,获评国家级、省级人才称号30余人。

学校立足江西中医药强省建设与“一老一小”民生需求,全面实施“以德铸魂、以技立身、以创致远、以体健魄”四位一体育人体系,积极培养新时代全面发展的中医药康养人才,努力创建为省内有地位、国内有影响的高水平医药健康类高等职业学校。



二、招聘条件

(一)具有中华人民共和国国籍;

(二)遵守宪法和法律,拥护中国共产党的领导和社会主义制度;

(三)具有良好的政治素质和道德品行;

(四)具有招聘岗位所需的任职资格、职业资格、技能要求和身体条件;

(五)具有博士学历、学位(2026届普通高校毕业生须于2026年12月31日前取得博士学历、学位证书,未按时取得者取消聘用资格);

(六)年龄40周岁以下;具有副高级专业技术资格的,年龄可放宽至45周岁以下;具有正高级专业技术资格的,年龄可再适当放宽

(七)具备招聘岗位所需要的其他资格条件。


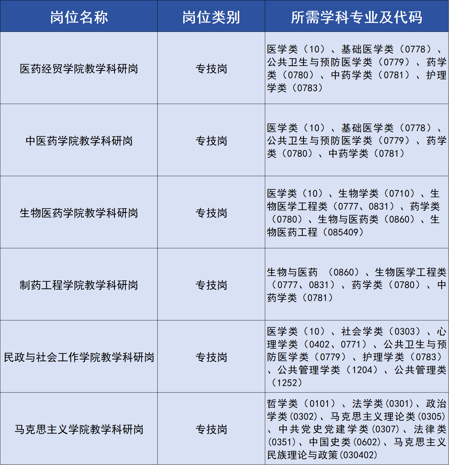
三、岗位需求

备注:具体招聘条件、岗位需求以人社部门正式发布的招聘公告为准。



四、引进待遇

纳入事业编制管理,享受国家规定的工资福利待遇,以及安家费、人才津贴、科研启动金等,具体如下:



五、联系我们

联系人:陈老师、应老师、李老师

联系方式:

18317912140、18970985119、13576995202

邮箱:jxyxzzrsc@163.com

学校官网:

https://www.jiangxigzy.cn/

翠林校区地址:南昌市迎宾南大道880号

梅湖校区地址:南昌市青云谱区定山路98号

青山湖校区地址:南昌市青山湖区南京东路818号


编辑:万子璇